![]()
上游新闻
(原标题:河南大学生掏鸟16只被判10年6个月续:再审申诉被河南高院驳回,将向最高法申诉) 2014年7月,河南郑州职业技术学院大一学生闫啸天和同乡朋友王亚军,在河南新乡辉县市高庄乡土楼村先后掏了两窝小鸟共16只,分别卖给郑州、洛阳、辉县市的买鸟人。经鉴定,16只小鸟均为国家二级保护动物燕隼。闫啸天因此获刑10年6个月。 此案引发社会广泛关注,被称之为“大学生掏鸟案”。
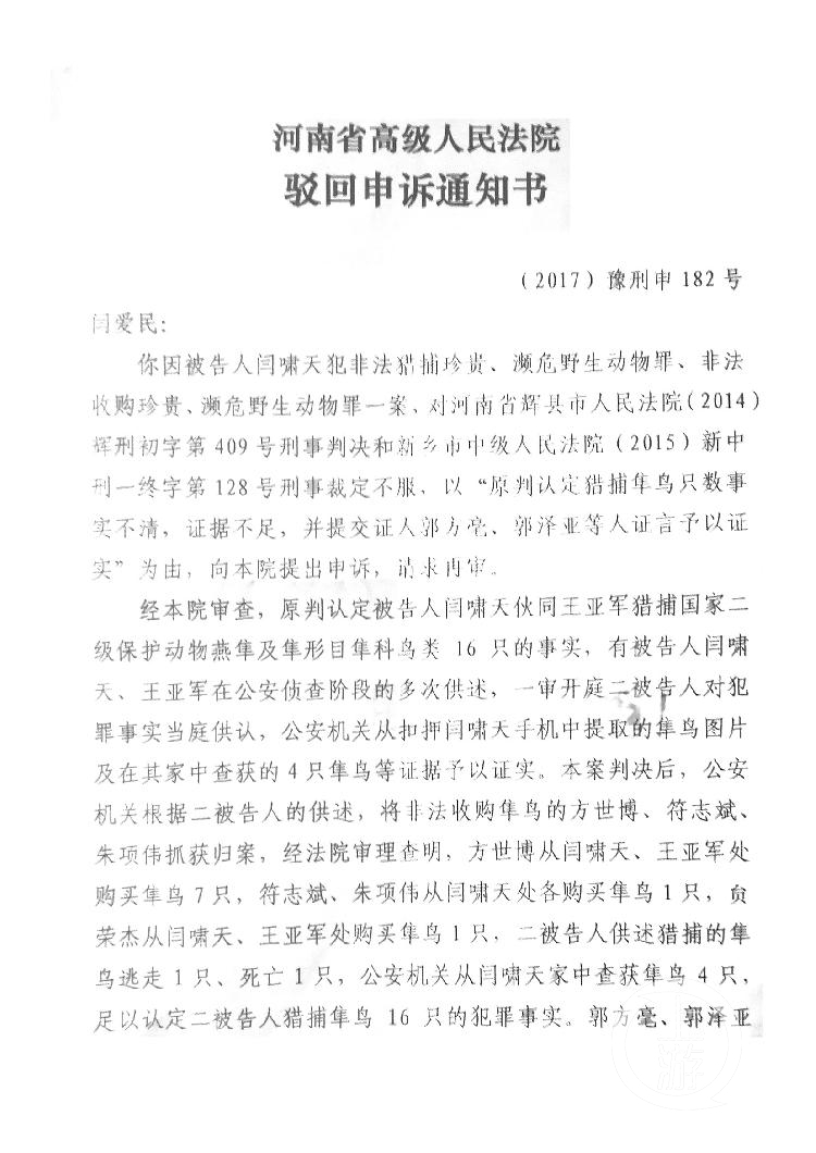
▲闫啸天读大一时学生照。家属供图 7月8日此案又起波澜:当日下午6时许,河南新乡中院一会议室内,会议桌这边坐着闫啸天父母,对面坐着河南高院法官。法官把(2017)豫刑申182号驳回申诉通知书交给了闫啸天父亲闫爱民。 通知书上载明,闫爱民:你因被告人闫啸天犯非法猎捕珍贵、濒危野生动物罪、非法收购珍贵、濒危野生动物罪一案,对河南省辉县市人民法院刑事判决和新乡市中级人民法院刑事裁定不服,以“原判认定猎捕隼鸟只数事实不清,证据不足,并提交证人郭方毫、郭泽亚等人证言予以证实”为由,向本院提出申诉,请求再审。经我院审查认为原审判决认定事实清楚,证据确实、充分,定罪量刑适当。驳回申诉。 上游新闻记者注意到,通知书的最后写道:望服判息诉。可闫爱军并不打算息诉,他打算向最高法申诉。“只数认定不清,此前公检法人员收受贿赂,判决不公。” 准备申诉的闫爱军很矛盾,因为在狱中服刑的儿子告诉他,别告了,告不赢。
▲河南高院驳回申诉通知书。上游新闻记者 牛泰 摄影 一审判决:10年6个月,罚金一万元 2014年7月的暑假,还没满20岁的闫啸天在老家高庄乡,因掏鸟而惹祸。 辉县市法院审理查明,7月14日左右的一天,闫啸天和王亚军在土楼村一树林内非法猎捕燕隼12只(国家二级保护动物),后逃跑1只,死亡1只。2014年7月18日,闫啸天、王亚军卖到郑州7只,以150元价格卖给贠荣杰1只。闫啸天独自卖到洛阳市2只,卖了280元。 法院还查明,7月26日,闫啸天从平顶山市人张某手中购买凤头鹰1只(国家二级保护动物)。7月27日,闫啸天和王亚军在土楼村一树林内非法猎捕燕隼2只及隼形目隼科动物2只。 2015年5月28日,辉县市法院一审判决,闫啸天犯非法猎捕珍贵、濒危野生动物罪、非法收购珍贵、濒危野生动物罪。数罪并罚,决定执行有期徒刑10年6个月,罚金一万元。 王亚军犯非法猎捕珍贵、濒危野生动物罪,获刑10年。贠荣杰犯非法收购珍贵、濒危野生动物罪,获刑1年。 |





















